社会观察

  • 山东理工大学学校情况/山东理工大学的

    山东理工大学怎么样山东理工大学对博士的待遇非常优厚,具体表现在以下几个方面:安家费:新入职的博士可以获得5万元的安家费,这笔费用可以帮助博士在新环境中安定下来,满足基本的生活需求。住房:学校提供了一套约120平方米的住房,博士可以根据个人...

  • 【自动挡开车方法,自动挡开车的操作步骤】

    自动档车正确起步方法+自动挡开车方法技巧(图解)〖壹〗、自动挡停车:新手开自动档汽车驾驶技巧提醒如果停车时间很短,可在D挡位下踩住制动踏板停车,这样松开制动踏板可立即起步。如果停车时间稍长,可在D挡位下踩住制动踏板的同时,拉上手刹。若时...

  • 未来哪里缺年轻人/现在年轻人最缺少什么

    德国技术人才缺口近百万,政府提出免费住房的福利补贴!德国技术人才缺口近百万,政府正通过多项措施吸引年轻人参与双元制职业培训,其中包括提供免费住房等福利补贴以增强职业培训的吸引力。德国技术人才短缺现状缺口规模:德国各行各业急缺技术型人员,尤...

  • 【31省新增本土确诊9例,31省新增本土确诊最新数据】

    【最新】本土确诊新增9例,均在广东!变异毒株首次现社区传播!月3日0-24时,广东省新增本土确诊病例9例(广州8例,佛山1例),本土无症状感染者转确诊2例(广州),新增本土无症状感染者1例(广州)。本轮广州疫情由印度发现的变异毒株引发,该...

  • 外地车辆到山西限行(外地车辆到山西限行时间)

    外地车可以进山西吗〖壹〗、外地车可以进山西,但需要注意限行措施哦:外地车可以进入:没错,外地的朋友们们,你们的爱车是可以开进山西哒!太原地区有限行:不过呢,如果你在太原,就要注意一下啦。在中环区域,可是要限号的哦!限号规则:尾号为9的车辆...

  • 【31省区市新增本土确诊48例在7省份,31省区市新增确诊57例 其中本土38例】

    31省份新增本土确诊69例在哪几个省份〖壹〗、月15日0—24时,31省份新增本土确诊的69例分布在以下省份:浙江省:56例,其中绍兴市48例、宁波市5例、杭州市3例。广东省:6例,均在东莞市。陕西省:4例,均在西安市。内蒙古自治区:2例...

  • 毛坯房中央一品/一品中央租房

    湘潭中央一品怎么样湘潭中央一品评价良好。以下是对湘潭中央一品的地理位置优势:湘潭中央一品位于湘潭市核心区域,交通便利,周边配套设施完善。这使得居民在享受便利生活的同时,也能感受到城市的繁荣与活力。建筑设计风格独特:该项目的建筑设计风格...

  • 五个力引领力(什么是五个引领)

    这一波“力”字型提纲掌握了,公文“新手”秒变“熟手”向心力:听军令、明方向,确保思想与行动高度统一。战斗力:练本领、强技能,提升解决实际问题的能力。自制力:守规矩、严纪律,强化自我约束与管理能力。抗压力:促和谐、调心态,增强应对复杂局面的...

    2026/04/07
  • 【轮胎规格表示方法,轮胎的规格尺寸如何表示】

    汽车轮胎上的数字和字母是表示什么等级的啊?〖壹〗、轮胎上的数字和字母,按照顺序分别表示轮胎宽度、扁平比、轮胎类型代号、轮辋直径、负荷指数、许用车速代号。轮胎的宽度指的是两个胎侧之间的宽度,主要影响着轮胎和地面的接触面积。轮胎的扁平比指...

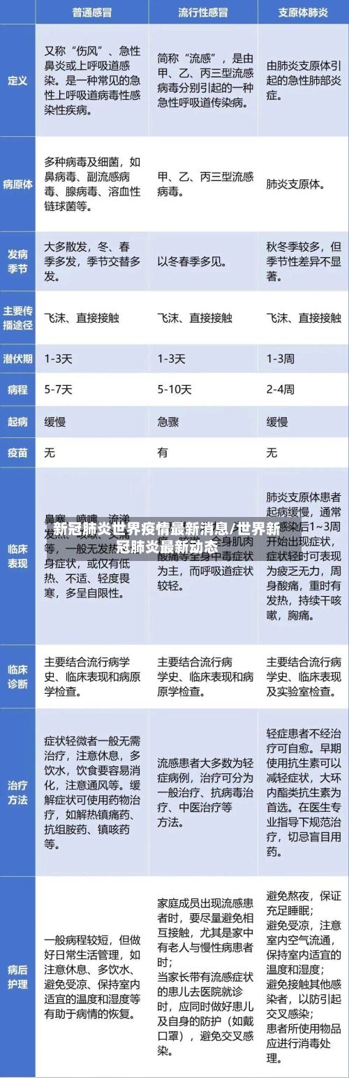
  • 新冠肺炎世界疫情最新消息/世界新冠肺炎最新动态

    全球至少30国进入紧急状态,首都机场入境人员挤爆航站楼截至3月17日,全球至少30个国家因新冠肺炎疫情进入紧急状态,各国通过交通管制、隔离措施等手段加强防控,中国首都机场等入境口岸采取严格分流与隔离政策。全球至少30国宣布进入紧急状态,这...


返回顶部