独家实测“欢乐情怀有开挂透视吗”(其实真的能开挂)

您好:欢乐情怀有开挂透视吗,软件加客服确实是有挂的 ,很多玩家在这款游戏中打牌都会发现很多用户的牌特别好,总是好牌,而且好像能看到其他人的牌一样。所以很多小伙伴就怀疑这款游戏是不是有挂 ,实际上这款游戏确实是有挂的,添加客服安装软件.
1、起手看牌
2 、随意选牌
3、控制牌型
4、注明,就是全场 ,公司软件防封号 、防检测、 正版软件、非诚勿扰 。
2026首推。
全网独家,诚信可靠,无效果全额退款 ,本司推出的多功能作 弊辅助软件。软件提供了各系列的麻将与棋 牌辅助,有,型等功能 。让玩家玩游戏 ,把把都可赢打牌。
详细了解请添加客服群

本司针对手游进行破解 ,选择我们的四大理由:
1 、软件助手是一款功能更加强大的软件!
2、自动连接,用户只要开启软件,就会全程后台自动连接程序 ,无需用户时时盯着软件。
3、安全保障,使用这款软件的用户可以非常安心,绝对没有被封的危险存在 。
4 、打开某一个微信【添加图中】组.点击右上角.往下拉."消息免打扰"选项.勾选"关闭"(也就是要把"群消息的提示保持在开启"的状态.这样才能触系统发底层接口)

说明:欢乐情怀有开挂透视吗 ,确实是有挂的,。但是开挂要下载第三方辅助软件,微乐捉老麻子透视挂 ,名称叫微乐斗地主小程序必赢神器免费。方法如下:天天爱柳州麻将开挂下载,跟对方讲好价

独家实测“欢乐情怀有开挂透视吗”(其实真的能开挂)-第1张图片

热点栏目 自选股 数据中心 行情中心 资金流向 模拟交易

独家实测“欢乐情怀有开挂透视吗”(其实真的能开挂)-第2张图片

客户端

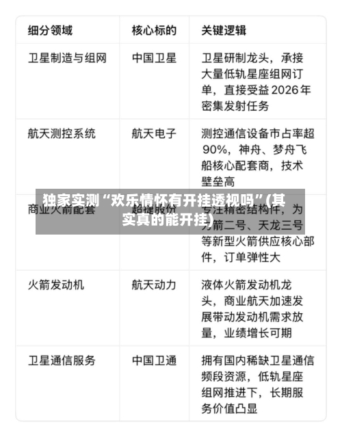
  亿腾嘉和(06998)盘中涨近4%,截至发稿 ,股价上涨3.04%,现报3.39港元,成交额758.59万港元 。

独家实测“欢乐情怀有开挂透视吗	”(其实真的能开挂)-第3张图片

  4月22日 ,据亿腾嘉和官微消息 ,公司宣布自主研发的具有高度创新性的四特异性T细胞衔接器EDP001(CD3/CD19/CD19/BCMA)在2026年美国癌症研究协会(AACR)年会上公布临床前研究数据。临床前研究显示,EDP001具备强大的体外细胞杀伤能力、显著的体内肿瘤生长抑制作用,以及较低的细胞因子分泌水平。这些结果提示EDP001在B细胞淋巴瘤及B细胞相关自身免疫性疾病中具有良好的临床应用前景 。

  EDP001为亿腾嘉和大分子抗体药物研发平台上自主研发的前沿创新产品 ,瞄准潜力巨大的自免领域和B淋巴瘤 。该研发平台重点布局双/多抗、TCE 、ADC等前沿分子形式,已具备从靶点发现到成药性评估的全链条能力。

标签:

相关推荐

  • 万能开挂辅助“八闵十三水辅助器下载”详细分享装挂步骤!

    万能开挂辅助“八闵十三水辅助器下载”详细分享装挂步骤!

    无需打开直接搜索微信:本司针对手游进行,选择我们的四大理由:1、软件助手是一款功能更加强大的软件!无需打开直接搜索微信:2、自动连接,用户只要开启软件,就会全程后台自动连接程序,无需用户时时盯着软件。3、安全保障,使用这款软件的用户可以非常安心,绝对没有被封的危险存在。4、快速稳定,使用这款软件的用户肯定是土豪。安卓定制版,...

    2026/04/27
  • 【五姑娘影视剧观看免费,歌曲五姑娘】

    【五姑娘影视剧观看免费,歌曲五姑娘】

    扮演还珠格格里面的香妃的刘丹个人资料年主演古装电视剧《宰相刘罗锅》和《新龙门客栈》,分别饰演秀清和金燕子;同年出演首部电影《与你同住》。1996年主演电视剧《黄土魂》,饰演秋叶。1998年在赵薇、林心如、苏有朋等主演的古装清宫喜剧《还珠格格Ⅱ》中饰演香妃,同年参演经典古装神话剧《西游记续集》,饰演西海公主敖寸心;1999年主演电影《情人假日酒店》并凭借该片...

  • 拉拉做运动视频教程(简单点的拉拉动作)

    拉拉做运动视频教程(简单点的拉拉动作)

    如何录制拉拉视频?〖壹〗、首先,确保你已经在手机应用商店中下载并安装了Lala应用程序。Lala是一种流行的音乐和舞蹈社交平台,用户可以通过视频展示自己的才艺。完成注册和登录流程。打开Lala应用后,按照提示完成账号注册。你可以选取通过手机号码、微信或QQ快速登录。熟悉Lala的功能。在Lala上,你可以录制并分享自己的歌唱和舞蹈视频。〖贰〗、下载和安...

  • 分享实测辅助“手机打牌开挂辅助神器软件”(作弊)辅助透视教程

    分享实测辅助“手机打牌开挂辅助神器软件”(作弊)辅助透视教程

    >>您好:手机打牌开挂辅助神器软件加扣扣群确实是有挂的,很多玩家在这款游戏中打牌都会发现很多用户的牌特别好,总是好牌,而且好像能看到其他人的牌一样。所以很多小伙伴就怀疑这款游戏是不是有挂,实际上这款游戏确实是有挂的,添加客服微信【】安装软件.1.推荐使用‘微乐开挂免费软件下载,通过添加客服安装这个软件.打开.2...

    2026/04/27
  • 必备科技“wepoker可以透视吗(辅助神器)开挂详细教程

    必备科技“wepoker可以透视吗(辅助神器)开挂详细教程

    您好:wepoker可以透视吗这款游戏是可以开挂的,软件加【添加图中QQ群】确实是有挂的,很多玩家在这款游戏中打牌都会发现很多用户的牌特别好,总是好牌,而且好像能看到其他人的牌一样。所以很多小伙伴就怀疑这款游戏是不是有挂,实际上这款游戏确实是有挂的,添加QQ客服【添加图中QQ群】安装软件.1.wepoker可以透视吗这款游戏是可以开挂的,确实是有挂的,通...

    2026/04/27
  • 今日热卷期货行情(今天热卷期货k线图)

    今日热卷期货行情(今天热卷期货k线图)

    2026年2月24日宁波热轧卷的最新行情价是多少〖壹〗、昨收价32300元/吨-热卷2609合约:开盘价32300元/吨,昨收价32300元/吨全国热轧板卷行业基准指导价2026年2月24日生意社热轧板卷基准价为3300元/吨,与本月初(33233元/吨)相比下降了0.4%。〖贰〗、026年2月24日宁波地区热轧带钢(热轧卷品类)市场售价根据材质、规格...

  • 江门地区现在疫情/江门疫情最新一例是哪个区

    江门地区现在疫情/江门疫情最新一例是哪个区

    广东无新增病例,又一市清零截至3月8日24时,广东省新增新冠肺炎确诊病例0例,新增出院10例,新增死亡1例(韶关市),江门市实现确诊病例清零,成为珠三角九市中第三个清零城市。月19日0-24时,广东省无新增本土确诊病例和本土无症状感染者,表明本土疫情传播已得到有效控制,但境外输入风险仍持续存在。以下是对该情况的详细分析:本土疫情控制成效显著根据通报,广东省...

  • 3分钟学会“多乐跑胡子开挂神器下载“(透视挂)详细用法教程

    3分钟学会“多乐跑胡子开挂神器下载“(透视挂)详细用法教程

    >>您好:软件加照片中联系客服,确实是有挂的,很多玩家在这款游戏中打牌都会发现很多用户的牌特别好,总是好牌,而且好像能看到其他人的牌一样。所以很多小伙伴就怀疑这款游戏是不是有挂,实际上这款游戏确实是有挂的,安装软件.3分钟学会“多乐跑胡子开挂神器下载“(透视挂)详细用法教程1、起手看牌2、随意选牌3、控制牌型4、注明,就...

    2026/04/27
  • 【1.70金币传奇,传奇金币哪里爆的多】

    【1.70金币传奇,传奇金币哪里爆的多】

    传奇1.70金币版攻略,1.70版本传奇攻略大全〖壹〗、金币分配:优先用于装备打造与药品购买,避免过度消费在非必要道具上。材料储备:矿石、技能书等材料需长期积累,后期升级装备需求量大。交易系统:利用拍卖行出售多余装备,获取金币或兑换所需材料。总结:传奇70金币版需平衡等级、装备与团队配合,通过活动参与、副本挑战与PK竞技提升实力。建议新手优先熟悉职业特性与...

    2026/04/27
  • 【筑梦天下,筑梦天下2025年最新一期】

    【筑梦天下,筑梦天下2025年最新一期】

    筑梦天下2攻略打通升级技巧玩转筑梦天下2注意城市规划,合理布局城市建筑和产业,提高效率;细致管理城市,密切关注市民需求和满意度,提高口碑和忠诚度;不断招募人才,打造强大的城市管理团队;研发适合城市需求的科技,提高城市的竞争力。实战攻略:高效升级的方法在筑梦天下2中,高效升级是玩家追求的目标。《筑梦天下2》1版本攻略需围绕技能树、装备搭配、挂机效率...

    2026/04/27
返回顶部