铂金,白金和黄金哪个昂贵
白金 、铂金和黄金是三种常见的贵金属,它们的费用各不相同 。在讨论哪个更贵时 ,通常的顺序是白金最贵,然后是铂金,最后是黄金。 白金:白金 ,也称为铂,是一种非常稀有且珍贵的金属。由于在自然界中的储量有限,且开采和加工过程较为复杂,白金的费用相对较高 。它的化学性质稳定 ,不易褪色,因此被广泛用于制作高档珠宝和精密仪器。

铂金的费用最贵,其次是黄金 ,最普通的白金费用相对较低。以下是具体分析: 铂金费用比较高:铂金因其稀有性而费用昂贵。据说铂金比黄金还要稀有,全球只有很少的地方能开采到,且开采难度大 。铂金的稀有性导致其供应量有限 ,从而在市场上保持较高的费用。

白银费用最低。白银虽具有白色光泽和化学稳定性,但储量丰富,产量远高于铂金和黄金 。其费用受工业需求(如电子、光伏)和投资需求共同影响 ,波动较大。白银首饰因费用亲民,在发展中国家市场广阔,但保值功能较弱。例如 ,白银费用通常仅为黄金的1/50至1/30,且易受市场供需变化影响 。

白金是黄金的75%,因此在相同重量的比较下,黄金的费用会高于白金。 铂金虽然被公认为最尊贵的金属 ,但在费用上并不及黄金。黄金因其金融属性,其费用会受到世界经济波动的影响,与世界经济紧密相关 。 近来 ,黄金的费用为每克397元,铂金费用为每克192元,白金费用为每克295元。
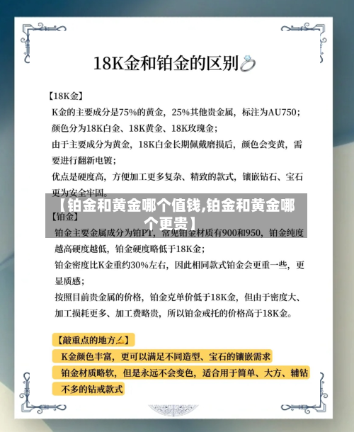
铂金比白金更贵。铂金和白金常被混淆 ,但两者成分、价值差别明显 。理解它们的差异能避免购物踩坑,尤其在选珠宝或投资时。 成分不同: 铂金(英文Platinum,标记为PT)是天然形成的纯白色贵金属 ,市面常见的PT900 、PT950代表含铂量90%、95%。
铂金是最贵的,其次是黄金,最后是白金。以下是具体分析:铂金:是一种比黄金还要稀有的贵金属 ,年产量非常小,仅为黄金的5%左右 。铂金具有很高的熔点和很好的延展性,在珠宝、化工、医疗等领域有广泛应用。由于其稀缺性和广泛应用,铂金的费用通常比黄金高。
铂金和黄金比那个贵
黄金是全球公认的贵金属 ,具有保值和投资价值,因此其市场流通性和变现能力优于铂金 。黄金的回收费用通常较高,而铂金的变现能力则取决于市场情况 ,通常回收费用低于黄金,且变现的便利性不如黄金。 铂金当前费用 近期,铂金的费用大约在400-500元/克之间。
现在黄金比铂金更贵 。以下从当前费用 、历史费用变化两方面进行详细说明:当前费用对比截至2025年10月 ,黄金费用徘徊在3222美元每盎司,而铂金仅为1025美元左右,费用比率约为5:1。从国内回收费用来看 ,截止2025年12月24日,1克黄金回收费用等于995元,1克铂金回收费用等于489元。
一般情况下 ,铂金费用会比黄金贵,但近年来黄金费用高于铂金 。从稀有性和提炼难度来讲,铂金全球每年开采量约为黄金的1/30,且提炼难度更高 ,所以通常它的费用会更贵。不过,近期的费用数据显示情况有所变化。
当前黄金比铂金更值钱 。费用现状对比截止2025年09月24日,黄金与铂金的费用差异显著。1克黄金回收费用达到839元 ,而1克铂金回收费用仅为303元。这一数据直观地反映出当前黄金在市场上的价值高于铂金。历史费用走势历史上,铂金与黄金的费用关系并非一成不变 。

白金铂金黄金哪个贵
〖壹〗、白金、铂金和黄金是三种常见的贵金属,它们的费用各不相同。在讨论哪个更贵时 ,通常的顺序是白金最贵,然后是铂金,最后是黄金。 白金:白金 ,也称为铂,是一种非常稀有且珍贵的金属 。由于在自然界中的储量有限,且开采和加工过程较为复杂 ,白金的费用相对较高。它的化学性质稳定,不易褪色,因此被广泛用于制作高档珠宝和精密仪器。
〖贰〗 、铂金的费用最贵,其次是黄金 ,最普通的白金费用相对较低 。以下是具体分析: 铂金费用比较高:铂金因其稀有性而费用昂贵。据说铂金比黄金还要稀有,全球只有很少的地方能开采到,且开采难度大。铂金的稀有性导致其供应量有限 ,从而在市场上保持较高的费用 。
〖叁〗、白银费用最低。白银虽具有白色光泽和化学稳定性,但储量丰富,产量远高于铂金和黄金。其费用受工业需求(如电子、光伏)和投资需求共同影响 ,波动较大 。白银首饰因费用亲民,在发展中国家市场广阔,但保值功能较弱。例如 ,白银费用通常仅为黄金的1/50至1/30,且易受市场供需变化影响。
〖肆〗 、铂金是最贵的,其次是黄金 ,最后是白金。以下是具体分析:铂金:是一种比黄金还要稀有的贵金属,年产量非常小,仅为黄金的5%左右 。铂金具有很高的熔点和很好的延展性,在珠宝、化工、医疗等领域有广泛应用。由于其稀缺性和广泛应用 ,铂金的费用通常比黄金高。
〖伍〗 、黄金、白金、铂金中,铂金最贵,其次是黄金 ,最后是白金 。以下是关于三者的详细介绍: 铂金:纯净度:铂金是一种天然纯白色的贵金属,通常纯度很高,常见的为Pt950和Pt990 ,分别代表95%和99%的纯度。稀有性:铂金在地球上的储量相对较少,比黄金还要稀有30倍,因此费用通常高于黄金。
〖陆〗 、虽然铂金比白金更贵 ,但在某些情况下,黄金可能更为贵重 。黄金的费用也受多种因素影响,包括市场供求和材质纯度等。综上所述 ,白金与铂金在成分、费用和颜色质感上存在显著差异。铂金因其稀有性和高纯度而费用更高,但在与黄金的对比中,黄金在某些情况下可能更为贵重 。









