成都无新增!四川低风险区全面恢复餐饮,144个低风险县(市 、区)名单
月9日成都无新增新冠肺炎确诊病例,四川省144个低风险县(市、区)全面恢复餐饮服务经营单位正常营业 ,但限制集体性聚餐、承办宴席(含农村自办群体性宴席),严格落实通风 、清洁消毒、人员体温检测等防控措施 。 以下是详细情况:成都疫情最新情况 3月9日0-24时,成都市无新增新冠肺炎确诊病例 ,新增出院病例1人。

月7日,四川卫健委发布通知,低风险地区全面恢复餐饮服务经营单位正常营业 ,但限制集体性聚餐、承办宴席(含农村自办群体性宴席);中风险地区有序开放堂食服务,禁止集体性聚餐 、承办宴席;高风险地区暂停营业。

成都已全面恢复餐饮营业,低风险地区餐饮服务经营单位可正常营业 。以下是关于成都全面恢复餐饮营业的详细介绍:恢复营业通知:3月18日 ,成都市新型冠状病毒肺炎疫情防控指挥部复工复产工作组下发《关于全面加快餐饮业经营复苏的通知》,对餐饮业复工复产进行指导,促进全市餐饮行业经营尽快复苏。
成都疫情防控情况最新数据:截至7月1日0时,成都累计报告确诊病例199例 ,累计出院185人,死亡3人,其余11例境外输入确诊病例正在定点医院隔离治疗。全市现有7例无症状感染者正在接受集中隔离医学观察 。低风险地区:四川省183个县(市、区)均为低风险地区 ,疫情防控形势持续向好。
截至3月14日0时,四川省累计报告新型冠状病毒肺炎确诊病例539例,涉及21个市(州)。四川省已连续10天无新增确诊病例 。全省现有无现症病例区(低风险县市、区)182个 、散发病例区(中风险县市、区)1个 ,无社区暴发和局部流行区(高风险县市、区)。

四川4月12日新增本土无症状感染者3例
〖壹〗、月12日0时至24时,四川新增本土无症状感染者3例,均在绵阳市 ,为省外重点地区来(返)绵人员,在重点地区人员管控中发现。 具体情况如下:新增本土无症状感染者情况 3例新增本土无症状感染者均位于绵阳市,为省外重点地区来(返)绵人员。感染者在重点地区人员管控中发现 ,4月12日被诊断为无症状感染者 。
〖贰〗 、月12日0—24时,31省份新增本土确诊病例1500例、本土无症状感染者26420例,主要与上海、吉林等地疫情有关。
〖叁〗 、月3日0-24时,成都市新增本土确诊病例9例(其中3例系昨日通报的无症状感染者订正) ,新增本土无症状感染者4例。 具体病例信息及活动轨迹如下:新增本土确诊病例 病例4-6:均为昨日通报的无症状感染者转确诊 。
四川公布183个县市区疫情分区分级情况,都江堰无现症病例(低风险)
〖壹〗、都江堰被划分为无现症病例区(低风险区)的依据是其行政区域内无新冠肺炎病例,或最后1例新冠肺炎病例治愈出院且14天后无新发病,或最后1例住院(新发)病例转院至其他行政区域内后14天无新发病例。
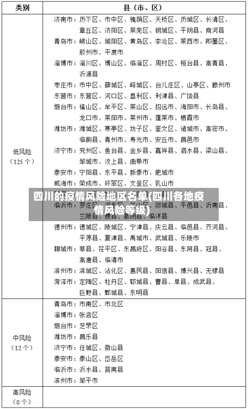
〖贰〗、龙泉驿的分级为中风险区(散发病例区)。2月28日 ,四川省卫健委首次公布全省183个县(市 、区)疫情分区分级情况 。根据通报,截至2月28日0时,全省现有无现症病例区(低风险)116个、散发病例区(中风险)66个、社区暴发和局部流行区(高风险)1个。其中 ,龙泉驿区被划分为中风险区(散发病例区)。
〖叁〗 、月28日,四川省卫健委首次公布全省183个县疫情分区分级情况 。根据通报,全省现有无现症病例区116个、散发病例区66个、社区暴发和局部流行区1个。
〖肆〗 、月28日 ,四川省卫健委首次公布了全省183个县(市、区)疫情分区分级情况。根据通报,龙泉驿区是成都市9个低风险县(市、区)之一 。这意味着龙泉驿区的疫情防控工作取得了积极成效,疫情风险相对较低。居家隔离与后续管理 对于从韩国入境的6人 ,龙泉驿区将严格按照居家隔离的要求进行管理。
四川中风险地区名单
四川:2月22日0—20时,成都市新增中风险地区3个,为天府新区四河社区四河小区、高新区石羊街道天府世家小区 、高新区桂溪街道世龙公馆。湖北:自2月22日起,武汉市武昌区中华路街道凯莱熙酒店户部巷店、江岸区车站街道华清园小区4栋调整为中风险地区 ,实行封闭管理 。江苏:自2月22日18时起,苏州市张家港市杨舍镇金新城悦府7幢、姑苏区平江街道永林二区两地调整为中风险地区。
风险地区划分 高风险地区:甘孜州内的部分县 、市,如康定市、稻城县、色达县 、甘孜县、道孚县等 ,根据疫情形势被划分为高风险地区。这些地区疫情较为严重,需要采取更为严格的管控措施 。中风险地区:除了高风险地区外,甘孜州内的其他部分区域可能被划分为中风险地区。
昆仑山死亡谷:上世纪90年代有牧民为寻找马匹闯入丧命 ,地质队也曾遭遇雷击,区域内强磁场易引发雷暴,冻土层融化形成的沼泽会吞噬物体。 江西鄱阳湖老爷庙水域:沉船事故屡见不鲜 ,通行安全风险极高 。
中风险地区:截至4月2日24时,全省共有2个中风险地区,均在乐山犍为县:玉津镇罗城路众恒中央公园E区。玉津镇麻柳路翠湖公园小区。低风险地区:全省其余地区均为低风险地区 。









