方一天离任官宣!万家基金“换帅”:老将陈广益升任董事长 “投研派”莫海波出任总经理

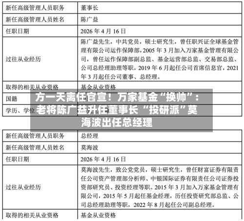
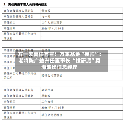
  4月17日 ,万家基金发布董事长及高级管理人员变更公告,掌舵公司长达11年的董事长方一天因个人原因正式离任,离职日期为2026年4月16日。与此同时 ,公司原总经理陈广益转任董事长 ,原副总经理莫海波升任总经理 。此次管理层新老交替,标志着万家基金进入新的发展阶段。

方一天离任官宣!万家基金“换帅”:老将陈广益升任董事长 “投研派	”莫海波出任总经理-第1张图片

  方一天掌舵万家基金11年:规模从124亿增至5982亿,非货规模迈入前1/3梯队

方一天离任官宣!万家基金“换帅”:老将陈广益升任董事长 “投研派”莫海波出任总经理-第2张图片

  公开资料显示 ,方一天,中共党员,大学学历 ,曾先后在上海财政证券公司 、中国证监会系统工作。2014年10月加入万家基金管理有限公司,自2015年2月17日起担任总经理,2015年7月23日起兼任董事长 。期间 ,他还在2020年8月至2021年3月代任总经理 。至此次离任,方一天在万家基金核心管理岗位上已耕耘超过11年。

方一天离任官宣!万家基金“换帅	”:老将陈广益升任董事长 “投研派”莫海波出任总经理-第3张图片

  在其掌舵期间,万家基金实现了跨越式发展。Wind数据显示截至2026年4月16日 ,万家基金管理总规模从124.40亿元跃升至5982.47亿元,增长48倍;非货币基金规模从77.62亿元增至1547.29亿元,增长近20倍 。分类型看 ,货币市场型基金规模从46.78亿元飙升至4435.18亿元 ,增长94.8倍,成为公司规模增长的核心驱动力。债券型基金规模从18.17亿元增至686.80亿元,增长37.8倍;混合型基金从14.70亿元增至489.47亿元 ,增长33.3倍;股票型基金从44.76亿元增至294.67亿元,增长6.58倍。尤其值得一提的是,公司在ETF业务上实现了从零到一的突破 。非货币ETF规模从0.07亿元飙升至225.74亿元 ,ETF产品数量从1只扩展至24只。此外,QDII和FOF产品也实现了从无到有,规模分别达到30.27亿元和46.08亿元。

  产品数量方面 ,公司管理的基金总数从18只扩展至200只,增长11倍;非货币产品从15只增至195只 。其中,混合型基金数量从2只增至76只 ,增长38倍;指数型基金从4只增至57只。行业排名上,万家基金非货币规模排名从2015年初的53/94跃升至33/163,成功迈入行业前三分之一梯队。

  公司在公告中对方一天给予了高度评价:“方一天先生在担任公司董事长期间 ,勤勉尽责、恪尽职守 ,为公司战略发展、人才培养 、治理提升和稳健运营做出了重大贡献,公司特致以诚挚敬意和衷心感谢!”

  新领导班子:陈广益“老将”升任董事长 莫海波“绩优则仕 ”接棒总经理

  接任董事长职务的陈广益,是万家基金的“元老级”人物 。公开资料显示 ,陈广益,中共党员,硕士研究生。曾任职于兴证全球基金运作保障部 ,2005年3月加入万家基金,历任运作保障部副总监 、基金运营部总监、交易部总监、公司总经理助理等职,2019年6月起任首席信息官 ,2021年3月起任公司董事 、总经理。此番转任董事长,体现了董事会对其管理能力与忠诚度的充分认可 。 

  新任总经理莫海波同样拥有丰富的投研背景 。莫海波,致公党党员 ,硕士研究生。曾任财富证券资产管理部分析师、中银国际证券证券投资部研究员、投资经理等职。2015年3月加入万家基金,同年5月起担任基金经理,历任投资研究部总监 、公司总经理助理 ,2022年8月起任公司副总经理 。此次升任总经理 ,属于典型的“绩优则仕”。 

  Wind数据显示,莫海波投资经理年限达10.96年,历任管理13只基金 ,在任管理6只基金,总规模127.02亿元。截至2026年4月16日,其管理公募产品年化回报达15.26% ,大幅跑赢同期沪深300指数 。代表产品万家品质生活A自2015年8月管理至今,任期总回报高达619.85%,年化回报20.25% ,在同类580只基金中排名第5位。

  在2025年基金年报中,莫海波对AI与游戏行业的结合表达了乐观预期。他认为,AI正将游戏行业从B端降本增效推向C端技术与生态潜力开发 ,估值有望提振 。前期AI已在美术、代码、测试等环节显著提效;进入2026年,核心催化来自AI编辑器的C端渗透 、AI玩法迭代与AI创业团队推出新游戏的周期共振。目前游戏龙头公司估值处于历史低位,结合AI产品创新周期 ,有望迎来估值与业绩的双升。

  方一天的离任标志着万家基金一个时代的结束 。在其掌舵期间 ,公司完成了从中小型基金公司向千亿级中型公司的跨越。有报道称,放一天下一站或将接任华安基金总经理职务,接替即将到龄退休的张霄岭。新管理层“陈广益+莫海波 ”能否在激烈的行业竞争中延续增长势头 ,公司各项业务能否保持高增长态势,新管理层“陈广益+莫海波”组合能否在激烈的行业竞争中延续增长势头,公司主动权益与ETF业务能否迎来更大发展 ,我们将持续关注 。

标签:

相关推荐

  • 【双汇股份最新传闻,双汇实业股票】

    【双汇股份最新传闻,双汇实业股票】

    格力/双汇/苏宁/伊利/TCL等超级品牌2019年并购案例〖壹〗、019年格力、双汇、苏宁、伊利、TCL等超级品牌的并购案例情况如下:格力电器控股权转让:4月1日,格力电器控股股东格力集团拟筹划转让所持有的部分格力电器股权。8日,格力集团拟通过公开征集受让方的方式协议转让格力集团持有的格力电器总股本15%的股票,此次格力电器15%股权转让价近400亿元。〖...

  • 【奇迹暖暖第七章,奇迹暖暖第七章第二关】

    【奇迹暖暖第七章,奇迹暖暖第七章第二关】

    《奇迹暖暖》所有章节的目标套装是哪些?〖壹〗、奇迹暖暖所有目标套装有十七套,分别是:第二章:【熊猫梦想】;第三章:【套滚歌手】;第四章:【白衣天使】;第五章:【荒原的花】;第六章:【玲珑清心】;第七章:【墨兰卷】;第八章:【光明精灵】;第九章:【游鲤图】;第十章:【部落图腾】;第十一章:【靡颜佚貌】。〖贰〗、第一章:收集30件服装,无目标套装。第二章:【熊...

  • m320(m320公交车线路图)

    m320(m320公交车线路图)

    AMD速龙双核M320处理的CPU〖壹〗、AMD速龙双核M320处理器是一款性能表现中等的CPU。以下是关于该处理器的具体信息:主频较高:M320的主频达到了1GHz,这使得它在处理任务时能够提供相对较高的性能。总线频率优势:M320的总线频率为3200MHz,这一参数明显优于一些同类处理器,如英特尔的T5750,意味着M320在数据传输速度上具有显著优势...

    2026/04/17
  • 山东玉米走势行情(山东玉米费用)

    山东玉米走势行情(山东玉米费用)

    2025年12月27号国内玉米多少钱一斤025年12月27日,国内玉米费用因类型和渠道不同差异很大,普通干玉米收购价普遍在05元至29元/斤之间,鲜食玉米和玉米棒的市场零售价则从0.95元到8元/斤不等。深加工企业收购价这个费用最能反映大宗商品玉米的行情。025年12月27日全国玉米费用呈现明显的区域分化特征,批发市场与产区费用差异显著,比较高价出现在西...

  • 【新冠康复者:核酸阳性记录查不到了,核酸检测报告阳性检出阴性未检出】

    【新冠康复者:核酸阳性记录查不到了,核酸检测报告阳性检出阴性未检出】

    新冠康复者:核酸阳性记录查不到了!能否消除就业歧视?新冠阳性记录查不到是符合法律精神的积极现象,它体现了对传染病患者平等就业权的保护。具体分析如下:法律明确禁止就业歧视根据我国《就业促进法》和《传染病防治法》,除特定岗位(如食品加工、医疗卫生等需排除传染风险的行业)外,用人单位不得以求职者曾感染新冠病毒为由拒绝录用。没有了核酸阳性的记录,也就消除了康复患者...

  • 在线期货行情(期货实时行情网站)

    在线期货行情(期货实时行情网站)

    期货市场行情在哪里看查看期货行情可通过期货交易软件、交易所官方网站、财经平台和期货公司软件等途径。期货交易软件:像文华财经、博易大师这类软件,能提供期货的实时行情,还配备多种技术分析工具,例如K线、均线、RSI等,有助于投资者分析走势。并且,部分软件还支持模拟交易,尤其适合新手进行交易练习,熟悉期货交易流程。期货行情可以通过期货公司提供的交易软件查看,也可...

    2026/04/17
  • qq网络版/网络版是什么意思

    qq网络版/网络版是什么意思

    QQ网络版和软件版哪个好呢?S60V3版的QQ空间是有个专门的QQ空间软件的。如果你机子上安装了该软件,你在QQ空间使用里设置为软件版时就会调用QQ空间软件来打开。而网页版就使用QQ自带的浏览器来打开。手机qq空间是一个手机空间客户端,方便你直接登录qq空间。QQ应该就是普通的QQ。2:QQHD产品适用于AndroidPad,升级自MobileQQHD,产...

    2026/04/17
  • 滴滴车主司机端app下载(滴滴车主司机端app下载老版本540)

    滴滴车主司机端app下载(滴滴车主司机端app下载老版本540)

    滴滴快送司机端怎么下载〖壹〗、滴滴快送司机端的下载要走正规渠道,主要官方途径有这些手机应用商店下载1)安卓系统:把手机自带应用商店打开,像华为应用市场、小米应用商店、应用宝等,在搜索栏输入“滴滴快送司机版”,找到官方认证应用后点下载安装。〖贰〗、滴滴快送司机端可以通过以下方式进行下载:官方渠道下载官方网站:访问滴滴快送的官方网站,通常官方网站会在首页或下...

  • 西游圣经/西游圣经完结TXT

    西游圣经/西游圣经完结TXT

    西游:小白龙的正果就是如来柱子上的装饰物,结局其实也不怎么样_百度知...结局的象征意义与修行价值小白龙从死刑犯到护法神的转变,体现了佛教“放下屠刀,立地成佛”的救赎理念。其盘绕柱上的形象,象征对佛法的守护与皈依的坚定,是修行者脱离轮回、获得正果的体现。尽管失去自由,但作为护法神,其存在本身即具有宗教意义,远非“坐牢”或“装饰物”可概括。在我看来小白龙是被...

    2026/04/17
  • 方一天离任官宣!万家基金“换帅”:老将陈广益升任董事长 “投研派”莫海波出任总经理

    方一天离任官宣!万家基金“换帅”:老将陈广益升任董事长 “投研派”莫海波出任总经理

      4月17日,万家基金发布董事长及高级管理人员变更公告,掌舵公司长达11年的董事长方一天因个人原因正式离任,离职日期为2026年4月16日。与此同时,公司原总经理陈广益转任董事长,原副总经理莫海波升任总经理。此次管理层新老交替,标志着万家基金进入新的发展阶段。 ...

    2026/04/17
返回顶部